Для демонстрационных целей решили шуточную задачку - анализ текста “Косил косой косой косой” средствами Архиграф.ЛОГОС.
Получен результат:

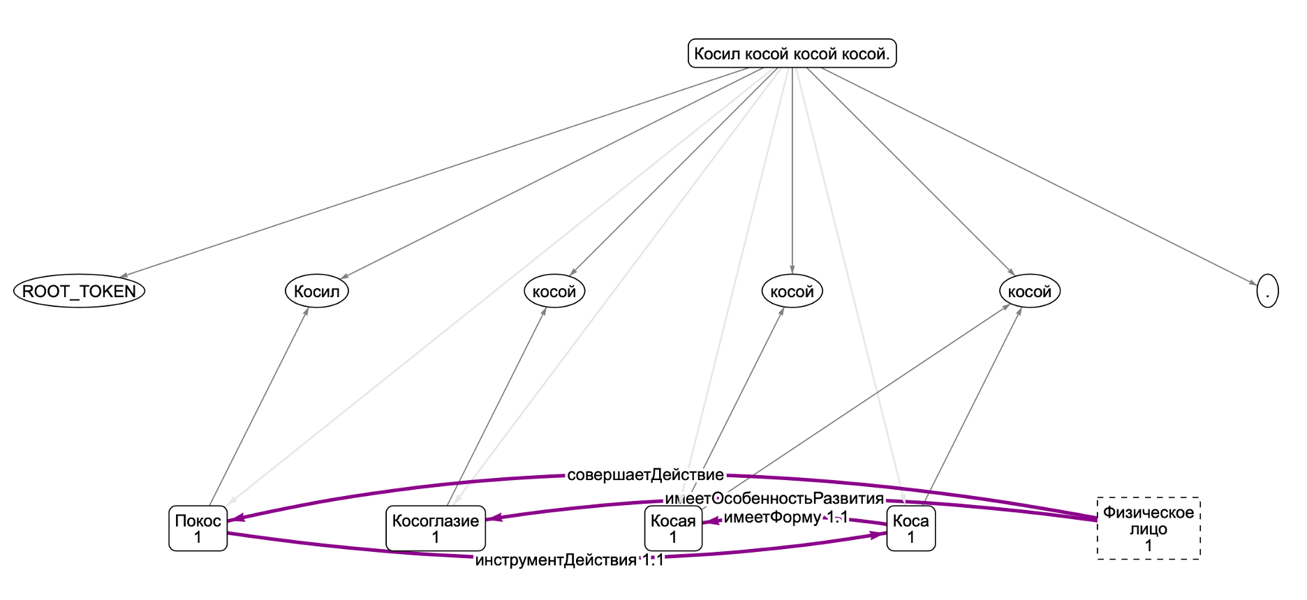
На изображении представлен результат анализа текста (это скриншот визуального дебаггера, который позволяет заглянуть в процесс анализа текста).
Верхняя нода - сам текст, далее идут токены текста и последним слоем - выделенные упоминания сущностей и предикаты между ними.
В итоге мы получаем следующий RDF граф (представленный вершинами и ребрами последнего слоя на изображении):
1
2
3
4
5
6
7
8
9
10
11
12
@prefix base <http://demo.trinidata.ru/>
@prefix base <http://www.w3.org/2000/01/rdf-schema#>
base:ФизическоеЛицо base:совершаетДействие base:Покос ;
base:имеетОсобенностьРазвития base:Косоглазие .
base:Покос rdfs:subClassOf base:СельскохозяйственныеРаботы ;
base:инструментДействия base:Коса ;
base:Коса rdfs:subClassOf base:Инструмент ;
base:имеетФорму base:Косая ;
Иначе говоря, у нас есть некий Человек с Косоглазием, который совершает действие Покос с применением инструмента Коса, котрая имеетФорму Косая.
О том, как работает Архграф.ЛОГОС и библиотека Ridley, лежащая в его основе, вы можете прочитать в других статьях этого блога.